南京市江宁区双龙大道1118号金轮新都汇1幢11层1118室
邮编/Zip:211101
热线/Tel:025-8594 4678
邮箱/Eamll:js.hfj@163.com
省物价局 省司法厅关于明确 我省律师服务收费试行标准的通知
省物价局 省司法厅关于明确
我省律师服务收费试行标准的通知
各设区市、县(市、区)物价局(发改委、发改局)、司法局:
为了规范律师服务收费行为,维护委托人和律师事务所的合法权益,促进律师服务业健康发展,根据省物价局 省司法厅《江苏省律师服务收费管理办法》(苏价规〔2016〕9号)等规定,现将我省实行政府指导价的律师服务收费试行标准及相关要求明确如下,请各地认真贯彻执行。
1、律师事务所在履行服务和收费时,应严格按照《江苏省律师服务收费管理办法》、《江苏省律师服务收费试行标准表》(详见附件1)明确的要求和项目标准进行收费。严格按照《重大、疑难、复杂诉讼案件认定标准》(详见附件2)确定案件难易程度。对实行风险代理和计时收费的,严格按照由省律师协会制定的《江苏省律师服务风险代理收费规则》和《江苏省律师服务计时收费规则》实施收费。
2、律师事务所应严格遵循公开公平、自愿有偿、诚实信用的原则开展法律活动。应严格执行收费公示制度,相关服务收费项目、收费标准、计费单位及收费文件依据、价格投诉电话等,均应当在律师事务所显著位置予以公示,方便委托人查询,接受社会监督。公民和组织发现律师事务所有违反规定不执行政府指导价或者其他价格违法行为的,可以向价格主管部门举报。
3、试行标准自发文之日起执行,试行期限2年。省物价局省司法厅《关于调整律师服务收费标准的通知》(苏价费〔2013〕421号)同时废止。
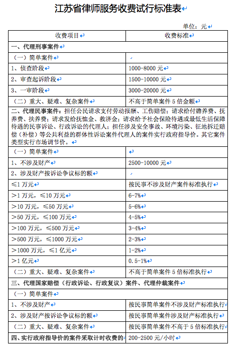
附件:1.江苏省律师服务收费试行标准表
2.重大、疑难、复杂诉讼案件认定标准
江苏省物价局 江苏省司法厅
2017年6月30日
附件1
说明:
一、代理刑事案件
1、担任刑事自诉案件辩护人、代理人,公诉案件被害人代理人的,按照刑事案件收费一审标准收费。
2、代理刑事案件被害人的,按照标准酌减收费。
3、单独代理第二审、死刑复核、审判监督及特别程序案件的按照一审收费标准收费。曾代理前一阶段的,后一阶段起减半。
4、刑事案件的犯罪嫌疑人、被告人同时涉及数个罪名或数起犯罪事实,可按照所涉罪名或犯罪事实分别计件收费。
5、刑事附带民事诉讼案件的民事诉讼部分,属于实行政府指导价范围的,按照民事诉讼案件标准收费;属于市场调节价范围的,由律师事务所和委托人协商确定。
二、代理民事案件
1、单独代理二审、再审、执行、反诉案件分别按照一审案件的收费标准收费。曾代理前一阶段的,后一阶段起减半。
2、民事、国家赔偿及仲裁案件同时涉及财产和非财产关系的,可按较高者计算并收费。
3、代理本诉同时代理反诉案件的,反诉标的额另行减半收费。
4、涉及财产(诉讼争议标的额)收费实行分档费率累进计费。
三、所有类型案件
1、代理各类诉讼案件的申诉,按照一审阶段收费标准执行。
2、风险代理收费适用于涉及财产关系的法律事务,刑事诉讼案件,实行政府定价的民事案件、国家赔偿和仲裁案件禁止风险代理收费。实行风险代理收费的,合同约定不明确或者显失公平的,按照有利于委托人的解释。
3、委托人为境外或港、澳、台的,办理涉外或涉港、澳、台法律事务,可以由律师事务所参照外国或港、澳、台地区驻我国代表机构办理同类法律事务的收费标准,与委托人协商确定收费数额。
4、重大、疑难、复杂诉讼案件经律师事务所与委托人协商一致并确认。
5、代理实行政府指导价的案件,采用计时收费的,不足30分钟不收费;超过30分钟不足1小时,按1小时;按一名律师办理事务时间确定,需要两名及以上律师的,分别计算时间并相加后确定。
6、律师事务所在提供法律服务过程中通过办案律师代委托人支付的诉讼费、仲裁费、鉴定费、公证费、翻译费、跨境通讯费、专家论证费等代付费用以及办案差旅费不属于律师服务费,由委托人另行支付。律师事务所需要预收办案差旅费的,应当与委托人协商一致,并书面约定,确需变更费用的,律师事务所必须事先征得委托人的书面同意。
附件2
重大、疑难、复杂诉讼案件认定标准
为准确判定律师服务所受理的诉讼案件的难易复杂程度,规范收费行为,维护委托人和律师事务所的合法权益,根据《江苏省律师服务收费管理办法》制定本认定标准。
一、适用范围
本认定标准适用于在江苏省设立的律师事务所受理诉讼案件时,准确认定案件的难易复杂程度,准确适用律师服务收费标准,除以下认定的重大、疑难、复杂案件,其余类型的案件均按简单案件的收费标准执行。
二、重大、疑难、复杂诉讼案件认定标准
(一)通用认定标准
符合下列情形之一的诉讼案件,为重大、疑难、复杂诉讼案件:
1、由中级以上(含中级)人民法院管辖的一审案件;
2、符合法院、检察院、公安、司法行政等机关重大、疑难、复杂案件标准的案件;
3、引起社会普遍关注、具有较大社会影响的案件;
4、新类型案件;
5、涉外或涉港、澳、台的案件;
6、办案机关决定需要其他专业人士参与的案件,但由一般翻译与鉴定人员参与的简易案件除外;
7、案情复杂、涉及3个以上法律关系的案件;
8、异地办理(即在律师事务所所在地级市行政区划以外办理)的非明显简易的案件;
9、其他由律师事务所与委托人协商一致,经委托人认可的作为重大、疑难、复杂的案件。
(二)重大诉讼案件认定标准
1、重大刑事诉讼案件认定标准
符合下列情形之一的刑事诉讼案件,属于重大刑事诉讼案件:
(1)在县级区域以上范围内具有较大社会影响的案件或引发媒体高度关注的案件;
(2)由地级市以上司法机关负责侦查、起诉、审判的案件;
(3)涉外或涉港、澳、台犯罪的案件;
(4)单位犯罪的案件;
(5)犯罪嫌疑人、被告人有可能被判处10年以上有期徒刑的案件;
(6)存在群体性、敏感性等因素对社会稳定有较大影响的案件。
2、重大民事诉讼案件认定标准
符合下列情形之一的民事诉讼案件,属于重大民事诉讼案件:
(1)在县级区域以上范围内具有较大社会影响的案件或引发媒体高度关注的案件;
(2)存在群体性、敏感性等因素对社会稳定有较大影响的案件;
(3)涉外或涉港、澳、台的案件;
(4)由中级以上(含中级)人民法院管辖的一审案件。
3、重大行政诉讼案件认定标准
符合下列情形之一的行政诉讼案件,属于重大行政诉讼案件:
(1)公民、法人或者其他组织不服行政机关作出责令停产停业、吊销许可证或者执照、较大数额罚款或行政拘留等行政处罚决定的行政诉讼案件;
(2)在县级区域以上范围内具有较大社会影响的案件或引发媒体高度关注的案件;
(3)存在群体性、敏感性等因素对社会稳定有较大影响的案件;
(4)涉外或涉港、澳、台的案件;
(5)由中级以上(含中级)人民法院管辖的一审案件;
(6)对县级或县级以上人民政府、省级以上人民政府的职能部门做出的具体行政行为提起行政诉讼的案件;
(7)对涉及当地重大基础建设、投资建设及社会公共利益建设项目的行政许可或重大行政处罚提起行政诉讼的案件。
(三)疑难、复杂诉讼案件认定标准
1、疑难、复杂刑事诉讼案件认定标准
符合下列情形之一的刑事诉讼案件,属于疑难、复杂刑事诉讼案件:
(1)存在罪与非罪争议的案件;
(2)存在此罪与彼罪定性争议的案件;
(3)存在检察机关决定不起诉可能的案件;
(4)涉嫌2个以上罪名的案件;
(5)3人以上的共同犯罪案件;
(6)申诉或申请再审案件;
(7)涉嫌危害国家安全、危害公共安全、黑社会性质组织、恐怖组织、走私、毒品、贪污贿赂、渎职侵权、破坏金融秩序、金融诈骗、危害税收征管、妨害公司企业管理秩序、侵犯知识产权、扰乱市场秩序等具有严重社会危害性的案件;
(8)涉嫌《刑法修正案》规定的新罪名案件。
2、疑难、复杂民事诉讼案件认定标准
符合下列情形之一的民事诉讼案件,属于疑难、复杂民事诉讼案件,但适用简易程序审理的案件除外:
(1)涉及3个以上法律关系或3项以上诉讼请求的案件;
(2)一方当事人提出管辖异议的案件;
(3)任意一方当事人人数在3人以上的或《民事诉讼法》第53条、54条、55条所规定的共同诉讼、集团诉讼等案件;
(4)一方证据在20件以上或双方证据在30件以上证据繁多的民事案件或涉案事实时间跨度超过3年以上的案件;
(5)按照审判监督程序审理的再审或抗诉案件;
(6)与行政法律关系或刑事法律关系有交叉的民事案件;
(7)刑事申诉或刑事再审中的附带民事诉讼案件;
(8)审判机关在律师事务所所在的地级市以外的案件;
(9)诉讼过程中未采取财产保全措施的执行案件和公证债权文书的执行案件;
(10)开庭审理超过4次以上或一个审理时间超过18个月的案件;
(11)权属纠纷、医疗损害赔偿纠纷、人寿保险合同纠纷、代位权纠纷、撤销权纠纷、招标投标买卖纠纷、拍卖纠纷、房地产开发经营合同纠纷、建设工程合同纠纷、技术合同纠纷、知识产权纠纷、保险合同纠纷、海商合同纠纷、信用证纠纷、期货交易纠纷、信托纠纷、经营合同纠纷、农业承包合同纠纷、提单纠纷、存单纠纷、承包经营权纠纷、票据证据权益纠纷、股东权纠纷、损害公司权益纠纷、不正当竞争纠纷、海事纠纷等新类型案件;
(12)适用特殊程序审理的民事案件。
3、疑难、复杂行政诉讼案件认定标准
符合下列情形之一的行政诉讼案件,属于疑难、复杂行政诉讼案件:
(1)行政诉讼原告在3人以上的案件;
(2)被诉行政行为与民事或刑事法律关系交叉的案件;
(3)因涉及知识产权、海商海事、税收等专业的行政诉讼案件;
(4)申诉或再审的案件。
